在現代家用電器市場中,電源適配器的效率和穩定性至關重要。今天,我們將深入剖析一款基于 BP86216P 的 12V2.5A 電源方案,其實測效率超過 85%,堪稱 30W 功率段的“小鋼炮”。
BP86216P 是由晶豐明源(BrightPower Semiconductor)推出的一款高性能電源管理芯片,專為中小功率電源適配器設計。它集成了 650V MOSFET,并采用先進的控制技術,能夠實現高效率、低待機功耗和優異的動態響應。

以下是 BP86216P 12V2.5A 電源方案的關鍵規格:
| 項目 | 符號 | 最小值 | 典型值 | 最大值 | 單位 | 備注 |
|---|---|---|---|---|---|---|
| 輸入電壓 | VIN | 176 | 230 | 264 | VAC | 47~63Hz |
| 輸出電壓 | VOUT | - | 12 | - | V | ±3% |
| 輸出電流 | IOUT | - | 2.5 | - | A | - |
| 連續輸出功率 | POUT | - | 30 | - | W | - |
| 效率 | η | - | 85% | - | - | 230VAC 滿載 |
| 待機功耗 | PSTDBY | - | 110 | - | mW | 230VAC |
| 輸出電壓紋波 | VRIPPLE | - | 240 | - | mV | 20MHz 帶寬 |
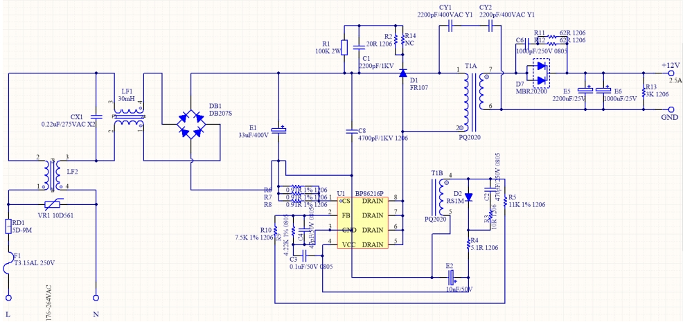
BP86216P 的電路設計簡潔高效,以下是關鍵部分的解析:

輸入端采用 Y 電容(CY1、CY2)和 X 電容(CX1)進行電磁干擾(EMI)濾波,確保電源在高電壓輸入時的穩定性。整流橋(DB1)將交流電轉換為直流電,為后續電路提供穩定的輸入。
變壓器(T1)采用 PQ2020 磁芯,初級繞組感量為 0.51mH,漏感量小于 2%。繞制規則精確,確保了高效率和低電磁干擾。
BP86216P 通過反饋引腳(FB)檢測輸出電壓,實現精準的恒壓控制。電流采樣電阻(RCS)用于過流保護,確保電源在異常情況下能夠快速響應。
輸出端采用電解電容(E5、E6)和瓷片電容(C3)進行濾波,確保輸出電壓的紋波小于 240mV,滿足大多數家用電器的要求。

PCB 設計是電源性能的關鍵。BP86216P 的 PCB Layout 采用了緊湊的設計,確保了良好的散熱和電磁兼容性。關鍵元件如變壓器、MOSFET 和電解電容均采用合理的布局,減少了寄生參數的影響。

從實物圖可以看出,BP86216P 的電路板設計簡潔明了。所有元件均采用貼片工藝,確保了生產的高效性和一致性。變壓器和電解電容的體積適中,能夠適應大多數小型電源適配器的外殼。
在不同輸入電壓(175VAC、230VAC、265VAC)和負載比例下,BP86216P 的效率均超過 85%。以下是典型效率數據:
| 輸入電壓 | 負載比例 | 效率 |
|---|---|---|
| 175VAC | 100% | 85.51% |
| 230VAC | 100% | 85.49% |
| 265VAC | 100% | 85.45% |
在 230VAC 輸入下,BP86216P 的待機功耗僅為 110mW,遠低于行業標準。

在滿載條件下,輸出電壓紋波小于 240mV,滿足 20MHz 帶寬的要求。
BP86216P 在 50%-100% 和 10%-90% 動態負載條件下,輸出電壓的波動小于 500mV,表現出優異的動態響應能力。
在環境溫度為 40℃的條件下,BP86216P 的溫升測試結果如下:
| 元件 | 175VAC | 230VAC | 265VAC |
|---|---|---|---|
| BP86216P(U1) | 98℃ | 91.4℃ | 91.3℃ |
| 輸出二極管(D7) | 78.3℃ | 79.8℃ | 81℃ |
| 變壓器繞組(T1) | 86.9℃ | 86.1℃ | 86.9℃ |
| 輸入電解電容(E1) | 64.4℃ | 60.5℃ | 59.9℃ |
| 輸出電解電容(E5) | 71.7℃ | 72.3℃ | 73.2℃ |
BP86216P 的 EMI 表現優異,滿足 CISPR22/EN55022 Class B 標準,至少有 6dB 的裕量。通過合理設計濾波電路和變壓器繞制,確保了電源在高頻段的電磁干擾符合國際標準。
BP86216P 12V2.5A 電源方案以其高效率、低待機功耗和優異的動態響應能力,成為 30W 功率段家用電器電源的理想選擇。其簡潔的電路設計和緊湊的 PCB 布局,不僅降低了生產成本,還提高了產品的可靠性和一致性。無論是用于路由器、機頂盒還是其他小型家用電器,BP86216P 都能提供穩定可靠的電源支持。